【摘要】AI 巨头宣称生产力大幅提升,而学术研究揭示多数企业投资回报为零。本文深度剖析这一悖论,揭示数据背后的真相、应用鸿沟的成因,以及制约 AI 规模化的物理世界瓶颈。
引言
人工智能,特别是生成式 AI,正处在一个奇特的十字路口。一方面,以 OpenAI 和 Anthropic 为代表的行业巨头,正通过一系列精心设计的报告,向市场描绘一幅生产力革命的宏伟蓝图。这些报告中的数字,如“日均节省一小时”、“效率提升 80%”,无疑为焦虑于技术浪潮的企业管理者注入了一剂强心针。
另一方面,来自 MIT、哈佛等顶尖学术机构的冷静观察,却给出了截然相反的结论。研究显示,高达 95% 的企业 AI 投资未能产生可衡量的回报。大量试点项目停滞不前,AI 在许多场景下沦为一种看似高效、实则增加无效劳动的“工作外衣”。
这种巨大的反差,构成了我们今天面临的 “AI 生产力悖论”。技术潜力与商业现实之间,存在一道深不见底的鸿沟。本文将剥开层层叙事,从厂商报告的数据解读入手,深入分析 AI 应用在企业中“水土不服”的根源,探讨正在加剧的“AI 鸿沟”,并最终将视野投向制约其无限扩张的物理世界——那些关于铜、电、水的现实瓶颈。这不仅是一场关于效率的讨论,更是一场关乎技术、商业与现实资源三者如何共存的深度思考。
一、📈 厂商的乐观叙事:效率提升的数据画像
%20拷贝-wpwa.jpg)
AI 巨头们近期密集发布的生产力报告,并非空穴来风。它们是行业在面临外界普遍质疑时,一次主动构建话语权、证明自身商业价值的集体行动。这些报告的核心目标非常明确,用量化数据回应市场对 AI 投资回报率(ROI)的疑虑。
1.1 OpenAI 的报告解读:时间节省与使用鸿沟
OpenAI 发布的《企业 AI 现状》报告,是这场叙事构建中的关键一环。其数据主要来源于对 100 家企业、约 9000 名员工的调查和使用行为分析。
1.1.1 核心数据提炼
报告呈现了两个极具吸引力的核心结论。
时间节省的自我报告。受访员工普遍认为,使用 ChatGPT 后,在处理专业任务时,每天能节省 40 到 60 分钟。这个数字直观且易于理解,迅速成为各大媒体引用的焦点。
主观满意度高企。约 75% 的受访者表示,AI 提升了他们的工作速度或质量。这一比例强化了 AI 工具在用户体验层面的积极反馈。
1.1.2 “超级用户”现象的揭示
报告还揭示了一个重要现象,即 AI 应用的深度存在巨大差异。
使用频率的悬殊。“前沿公司”或“领袖企业”向 ChatGPT 发送的提示词数量,是中位数使用企业的 6 倍。
AI 鸿沟的雏形。这组数据清晰地表明,少数“AI 高熟练度”的个人和数字化基础扎实的企业,正在以远超同行的强度和深度使用 AI。一个明显的 “AI 鸿沟” 正在形成。
1.1.3 报告的方法论边界
作为一份技术报告,其严谨性值得推敲。
营销导向明显。报告的呈现方式更接近一份市场白皮书,而非经过同行评审的学术论文。许多关键数据,如 75% 满意度的具体构成、不同岗位和任务类型的效率差异,都缺乏更细颗粒度的披露。
自我报告的偏差。依赖用户自我报告的时间节省数据,容易受到多种心理因素影响,例如霍桑效应(被观察者改变行为的倾向)或确认偏误(倾向于证实自己先前信念的倾向)。
过程指标与结果指标的脱节。报告集中于“时间节省”、“提示词频次”等过程指标,但并未建立这些指标与营收、利润、成本节约等核心业务结果指标之间的直接因果联系。节省下来的时间是否被用于更高价值的创造性工作,报告并未给出答案。
1.2 Anthropic 的效率分析:坦诚局限的 80% 提升
Anthropic 的报告则采取了另一种策略。它基于对 10 万条真实 Claude 对话数据的内部分析,得出了一个更为惊人的数字。
1.2.1 惊人的效率数据
报告指出,在 Claude 的辅助下,完成一项典型工作任务的平均时间,可以从 90 分钟大幅缩短至 18 分钟,效率提升高达 80%。这个数字主要来源于对特定任务,如信息总结、草稿撰写、代码生成等场景的分析。
1.2.2 值得称道的透明度
与 OpenAI 报告相比,Anthropic 在方法论的局限性上表现得更为坦诚。
主动承认高估可能。公司在官方说明中明确指出,该估算未计入用户在 Claude 对话之外花费的时间,例如前期资料查找、后期事实核查与修改润色等。
承认估算偏差。报告坦言,“我们认为这些估算在一定程度上可能高估了当前的生产力提升”。这种自我反思,在一定程度上增加了报告的可信度,但也从侧面印证了精确衡量 AI 生产力贡献的难度。
1.3 报告背后的共同动机:一场针对质疑的防御战
无论是 OpenAI 还是 Anthropic,发布报告的时间点和内容都具有高度的战略性。它们共同指向一个核心目的,即对冲学术界和市场的悲观论调。当“AI 投入巨大,回报寥寥”的观点开始流行时,厂商必须拿出自己的数据来稳定军心,为企业客户继续投资提供理由,也为自身高昂的估值提供支撑。这本质上是一场争夺行业话语权的舆论战。
二、🔬 学术界的冷静审视:“零回报”的现实困境
与厂商的热情宣讲形成鲜明对比,学术界和第三方研究机构的观察则要冷静和严苛得多。它们的研究揭示了 AI 在企业落地过程中普遍存在的结构性难题,这些难题是导致“95% 零回报”现实的关键。
2.1 MIT 的“95% 零回报”研究
麻省理工学院(MIT)的一项研究,为 AI 投资的现实困境提供了最直接的数据注脚。研究发现,尽管全球企业在生成式 AI 商业产品上的投入已达 300-400 亿美元,但高达 95% 的组织“没有任何可衡量的回报”。
2.1.1 试点项目的“成功陷阱”
研究指出,大量 AI 项目都陷入了“试点成功,推广失败”的怪圈。
小范围验证容易。在特定部门、针对特定任务的试点项目中,AI 往往能展现出不错的效果。
规模化落地困难。一旦试图将试点经验推广到整个组织,就会遭遇数据孤岛、系统兼容性、部门壁垒、员工技能差异等一系列复杂挑战,导致最初的投资回报被迅速稀释。
2.1.2 对利润贡献的“归零”效应
最终,这些停滞不前的项目对企业利润的实际贡献几乎为零。AI 带来的局部效率提升,未能转化为企业整体的成本降低或收入增长。
2.2 哈佛的“工作外衣”现象
哈佛商业评论的研究则从另一个角度揭示了 AI 应用的虚假繁荣。他们提出了一个生动的概念——“工作外衣”(Workslop)。
这个词描述的是一种利用 AI 生成大量看似专业、精美但缺乏实质内容或深度思考的产出的现象。例如,用 AI 快速生成一份装饰华丽的 PPT、一篇四平八稳的报告或一封措辞完美的邮件。这些产出让使用者“看上去很忙”、“显得很专业”,但并未真正推动任务的核心进展,甚至因为需要花费额外时间去验证和修改,反而增加了无效劳动。AI 在这里扮演的不是生产力工具,而是一种效率表演的道具。
2.3 投资回报率(ROI)为何难以兑现
综合多方研究,AI 项目 ROI 难以兑现的根本原因,在于其应用大多停留在浅层,未能触及企业运营的核心。
2.3.1 工具层应用与业务流程脱节
目前绝大多数 AI 应用仍是“外挂式”的。员工将其作为独立的辅助工具使用,但它并未深度嵌入企业的核心业务流程。
如上表所示,缺乏与核心系统的深度集成,使得 AI 无法直接作用于价值创造的关键环节。它更像一个在业务流程外围打转的“高级助手”,而非深度参与者。
2.3.2 数据治理与安全壁垒
企业数据的复杂性是 AI 落地的另一大障碍。
数据质量问题。数据不一致、不完整、格式混乱,导致 AI 模型无法获取高质量的“燃料”。
数据权限与安全。核心业务数据涉及商业机密和用户隐私,如何确保在调用 AI 服务时不泄露敏感信息,是一个巨大的技术和合规挑战。
责任边界模糊。如果 AI 的决策或生成内容导致了业务损失或法律风险,责任该如何界定?这一问题悬而未决。
2.3.3 组织惯性与文化阻力
技术工具的引入,最终需要人的接受和流程的变革。
流程未重构。企业没有重新设计工作流程,以最大化利用 AI 节省出的时间。员工可能只是用节省的时间处理更多同质化的低价值任务,或者干脆将其用于非工作事宜。
绩效机制滞后。如果绩效考核依然侧重于工作时长或任务完成量,而非产出质量和创新价值,员工就没有动力去利用 AI 探索更高价值的工作。
技能培训不足。多数员工缺乏有效的提示词工程(Prompt Engineering)能力和批判性思维,无法充分发挥 AI 的潜力,也无法有效甄别 AI 生成内容的谬误。
三、🌐 AI 鸿沟:谁在真正享受红利?
%20拷贝-kvsg.jpg)
厂商报告和学术研究虽然结论迥异,却共同指向了一个不容忽视的现实,AI 带来的收益并非均匀分布。一个由技能、资源和认知构成的“AI 鸿沟”正在迅速扩大,将使用者清晰地划分为受益者和旁观者。
3.1 “超级用户”与普通员工的分化
鸿沟首先体现在个体层面。
技能差异决定效果。少数掌握了高级提示词技巧、具备领域知识、懂得如何与 AI 协作的“超级用户”,能够将 AI 的能力发挥到极致,实现数倍的效率提升。OpenAI 报告中“6 倍”的使用频率差异,正是这一现象的体现。
浅层应用的普遍性。大多数普通员工对 AI 的使用仍停留在浅层,例如内容润色、简单问答、文案生成等。这些应用虽然方便,但难以对核心工作产出带来颠覆性改变。
收入差距的潜在扩大。随着时间推移,这种能力差异很可能直接转化为收入差距。“会用 AI”与“不会用 AI”将成为未来职场区分核心人才与边缘角色的重要标准。
3.2 “前沿公司”与“落后企业”的差距
鸿沟同样存在于企业之间。
数字化基础是前提。那些已经完成了数字化转型、拥有高质量数据资产和敏捷开发文化的企业,能够更快地将 AI 技术与自身业务结合,构建竞争壁垒。
数据驱动决策文化。前沿公司习惯于用数据说话,它们能够更科学地评估 AI 项目的成效,并快速迭代。而传统企业则可能因为缺乏数据基础设施和分析能力,无法有效衡量 AI 的价值。
资源投入能力。部署和维护高质量的 AI 应用,尤其是在私有化部署场景下,需要巨大的算力、人才和资金投入。这进一步拉大了头部企业与中小企业之间的差距。
3.3 结构性不平等的加剧
从更宏观的视角看,AI 并未像早期互联网那样,成为普惠和拉平差距的工具。相反,在当前阶段,它更像一个**“放大器”**。它放大了个人之间的技能差异,放大了企业之间的数字化鸿沟,可能在客观上加剧了社会和经济的结构性不平等。那些已经占据优势地位的个体和组织,能够更好地利用 AI 来巩固和扩大自己的优势。
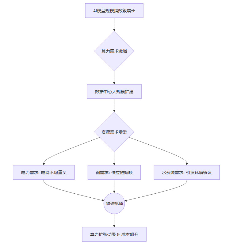
四、🔌 物理世界的硬约束:算力扩张的极限
如果说应用层面的鸿沟和 ROI 困境是 AI 面临的“软挑战”,那么来自物理世界的资源约束,则是悬在整个行业头顶的“硬天花板”。AI 模型对算力的贪婪需求,正以前所未有的速度消耗着地球的有限资源,其扩张之路开始触碰到现实的边界。
4.1 铜资源瓶颈:新时代的“石油”危机
数据中心的本质是能量和信息的转换器,而铜是这一切的物理载体。
需求激增。无论是用于电力传输的电缆、变压器,还是用于数据传输的网线,都离不开铜。一个大型 AI 数据中心的建设,需要消耗数千吨铜。AI、新能源汽车、可再生能源三大领域的爆发,共同将全球铜需求推向了历史高点。
供应增长乏力。新的大型铜矿开采周期长、环保要求高、资本投入巨大,导致铜的供应增长远跟不上需求的脚步。
未来十年的短缺预警。多家行业分析机构预测,未来十年,全球性的铜资源短缺将不可避免。这将直接导致数据中心建设成本飙升、工期延长,成为制约算力扩张的核心瓶颈之一。
4.2 电力与水资源的挑战:能源的“无底洞”
AI 数据中心是名副其实的“电老虎”和“水老虎”。
惊人的电力消耗。据估计,OpenAI 的一个大型数据中心集群,其电力需求可能相当于整个印度国家的用电量。随着模型规模的持续扩大,AI 产业对全球电网的压力将是空前的。电网的扩容速度,远无法匹配数据中心的建设速度。
社区的反对情绪。数据中心选址往往引发当地社区的强烈反对。居民担心高压输电线带来的健康风险、持续的噪音污染,以及本地电价因需求激增而上涨。
水资源消耗。数据中心需要消耗大量水资源进行冷却。在全球许多地区面临水资源短缺的背景下,这种高耗水模式的可持续性备受质疑。
4.3 基础设施的天花板效应
从 AI 模型到物理资源的传导路径清晰可见,每一个环节都可能成为瓶颈。

这个流程图清晰地展示了,AI 的“无限智能”梦想,最终必须面对物理世界有限资源的“硬约束”。技术叙事中的指数级增长,正在撞上现实世界的基础设施天花板。
五、🧭 破局之路:从叙事博弈到价值回归
%20拷贝-qdax.jpg)
面对生产力悖论、应用鸿沟和物理约束这三重挑战,AI 行业和应用企业都需要从当前的叙事博弈中走出来,回归商业价值的本质,寻找一条更务实、更可持续的发展路径。
5.1 超越过程指标,聚焦核心业务价值
企业管理者必须建立对 AI 价值的理性认知,警惕厂商报告中的“幸存者偏差”和过程指标陷阱。评估 AI 项目的成功与否,需要一把更精准的尺子。
从“节省时间”到“创造价值”。关注点应从员工自报的“每天节省 X 分钟”,转移到这些时间是否被用来完成更高价值的任务,例如客户开发、产品创新、战略规划等。
建立可量化的业务指标。将 AI 项目的考核与核心业务指标直接挂钩,例如客户流失率降低、销售转化率提升、单位产品成本下降、研发周期缩短等。只有能体现在财务报表上的改变,才是真实的生产力提升。
5.2 深度集成是兑现价值的关键
让 AI 从一个“外挂工具”变成企业运营的“内置引擎”,是破局的核心。
流程再造先行。在引入 AI 工具之前或同时,必须对相关业务流程进行彻底的梳理和再造,明确 AI 在其中的角色、输入和输出,确保技术与流程无缝衔接。
系统集成投入。加大在 API 接口、数据中间件、低代码平台等方面的投入,打通 AI 应用与企业现有核心系统(CRM、ERP 等)之间的数据和指令流。
构建人机协同新范式。未来的工作模式不是 AI 替代人,而是人与 AI 的高效协同。企业需要投入资源培训员工,让他们成为能够驾驭 AI 的“指挥家”,而非被动的“使用者”。
5.3 理性预期管理与全面风险评估
在拥抱 AI 的同时,必须保持清醒的头脑,进行全面的风险评估。
管理预期。向管理层和业务部门传达一个现实的预期,AI 不是解决所有问题的“银弹”,其价值释放是一个长期、复杂且需要持续投入的过程。
评估总体拥有成本(TCO)。除了软件采购成本,还必须将数据治理、系统集成、员工培训、合规审计以及未来可能上涨的能源成本等,全部纳入 AI 项目的总体成本考量。
关注可持续性。在进行数据中心建设或选择云服务商时,将能源效率(PUE)、可再生能源使用比例、水资源利用效率(WUE)等可持续性指标,作为重要的决策依据。
结论
“AI 生产力悖论”并非否定 AI 的巨大潜力,而是揭示了从技术潜力到商业价值的转化之路上,布满了多少被忽视的障碍。厂商报告中的乐观数据,更像是实验室条件下测出的“峰值性能”,而学术研究揭示的“零回报”现实,则是其在复杂企业环境中遭遇重重阻力后的“实际路况”。
当前,AI 的发展正同时被两种力量拉扯。一种是来自算法和模型的强大驱动力,它推动着能力的边界不断向外扩张。另一种则是来自应用场景、组织流程和物理资源的强大约束力,它将虚高的期望拉回地面。
未来,谁能率先跨越这道鸿沟,谁就能真正掌握下一时代的竞争主动权。这要求企业不再满足于浅层的工具应用,而是进行一场深入骨髓的业务流程、组织架构和文化变革。同时,整个 AI 行业也必须回答三个根本性问题。
效率提升给了谁? 如何让技术红利更普惠,而非加剧不平等?
回报能否覆盖成本? 商业价值的增长,是否足以抵消其对能源、资源和环境的巨大消耗?
如何证明自己? 何时能用透明、严谨、可复现的业务成果,来取代“自证式”的乐观叙事?
对这些问题的回答,将决定 AI 最终是成为一场真正的生产力革命,还是一场绚烂但昂贵的泡沫。
📢💻 【省心锐评】
AI 的生产力承诺,正卡在营销的 PowerPoint 和物理的 Power Plant 之间。真正的投资回报,源于深度嵌入业务的流程重构,而非仅仅停留在表层的提示词游戏。

评论