【摘要】AI Agent正从指令式工具演变为目标驱动的自主系统,它不仅是生产力工具的终极形态,更将深刻重塑企业的组织结构与协作范式。
引言
信息技术的发展史,是一部人机交互范式不断演进的历史。从命令行到图形界面,再到移动互联网的触控交互,每一次变革都极大地降低了技术的应用门槛,释放了新的生产力。今天,我们正站在另一场深刻变革的门槛上。这场变革的核心,是AI Agent。
它不再是传统意义上被动响应指令的软件或“助手”。基于大型语言模型(LLM)的通用智能,AI Agent已经具备了理解复杂目标、自主规划、调用工具乃至自我反思的能力。它正从一个“指令执行者”蜕变为一个“目标追求者”。
这种转变的意义是双重的。在表层,它代表了生产力工具的极致演进,有望实现复杂工作流的端到端自动化。在深层,它正在侵入组织内部,改变人与人、人与机器的协作关系,甚至重构企业赖以运转的底层“操作系统”。这不仅是一场生产力的解放,更是一场生产关系的革命。
本文将系统性地解构AI Agent的技术内核、商业模式、应用场景,并深入剖析其对组织形态与协作范式的深远影响。同时,我们也将直面其在工程落地中面临的挑战与治理难题,为技术决策者提供一份务实的参考。
🌀 一、范式重塑:从指令执行到目标驱动的跃迁
%20拷贝-rsip.jpg)
AI Agent带来的最根本变化,是人机交互模式从“指令-响应”向“目标驱动”的范式迁移。这并非简单的体验优化,而是底层工作逻辑的彻底颠覆。
1.1 传统模式:以“指令”为中心的交互
传统的自动化工具,无论是脚本、RPA还是早期的智能助手,其工作模式都遵循严格的“指令-响应”循环。
高认知负荷:人类用户必须将一个复杂的业务目标,预先拆解成一系列机器能够理解的、精确的、结构化的指令。这个过程本身就消耗了大量的认知资源。
低容错性:流程是僵化的。一旦外部环境或任务环节出现预期之外的变化,整个自动化流程便会中断,需要人工介入。
被动执行:系统不具备主动性。它无法理解指令背后的“意图”,更不会提出优化建议或处理模糊需求。
在这种模式下,机器是人的“延伸手臂”,人类依然是整个工作流的绝对控制中心与规划大脑。
1.2 Agent模式:以“目标”为中心的交互
AI Agent则完全不同。用户只需提出一个高阶的、甚至有些模糊的目标,Agent便能自主完成后续的全链路工作。
认知负荷转移:任务的拆解、规划、执行与监控工作,从人类身上转移到了Agent侧。人类的角色更多地聚焦于设定战略目标、评估最终结果和处理创造性难题。
高适应性:Agent具备动态调整能力。当遇到API调用失败、信息不完整等异常情况时,它能够尝试备用方案、主动澄清需求或修正执行路径。
主动规划:Agent能够理解目标的深层意图,并基于此进行多步骤的复杂规划。它会主动选择合适的工具,编排执行顺序,实现端到端的任务闭环。
在这种新模式下,Agent是人的“自主同事”,人机之间形成了目标一致、分工协作的新型伙伴关系。
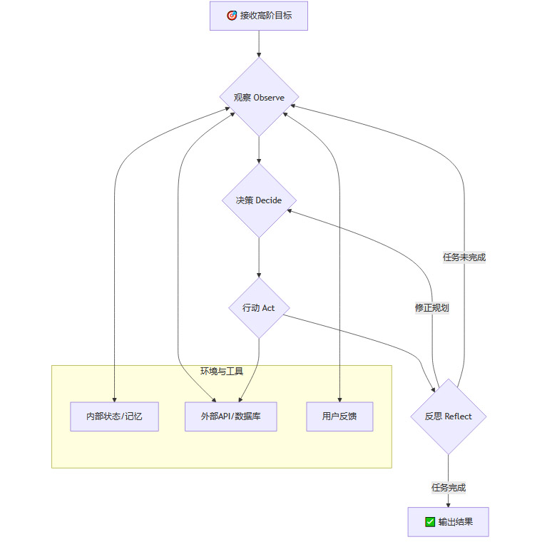
1.3 核心循环:Agent的自主工作流
AI Agent的自主性源于其内部一个持续迭代的闭环工作流。这个流程通常被称为“观察-决策-行动-反思”(ODAR)或类似的变体。

观察 (Observe):Agent感知当前环境,包括收集内部状态(如记忆)、外部信息(如API返回结果、数据库内容)以及用户的实时反馈。
决策 (Decide):基于观察到的信息和最终目标,Agent的大脑(LLM)进行推理,生成下一步的行动计划或修正现有计划。
行动 (Act):执行决策,这通常表现为调用一个或多个外部工具,例如执行一段代码、查询数据库、调用一个API或与用户进行对话。
反思 (Reflect):Agent评估上一步行动的结果。如果行动成功,则继续下一步计划。如果失败或结果不理想,它会分析原因,并返回决策环节进行自我修正。这个反思环节是Agent区别于普通自动化的关键,赋予了其学习和适应的能力。
这个闭环不断循环,直至最终目标达成。
⚙️ 二、技术基石:AI Agent的核心能力栈解构
一个功能完备的AI Agent系统,并非单一LLM的简单封装。它是一个集成了多种能力的复杂技术栈,协同工作以实现自主性。
2.1 大脑:语言理解与推理核心
这是Agent的“中央处理器”,通常由一个强大的LLM(如GPT-4、Claude 3)担任。它负责所有核心的认知任务。
自然语言理解 (NLU):深度理解用户的指令、意图、上下文和约束条件。
任务拆解:将复杂的高阶目标分解为一系列可执行的、更小的子任务。
逻辑推理:进行因果分析、条件判断和多步逻辑推演,以制定合理的行动计划。
自我反思与修正:分析执行结果,识别错误,并生成修正策略。
LLM的推理能力是Agent智能水平的上限。
2.2 感知与行动:工具调用 (Tool Calling)
如果说LLM是大脑,那么工具就是Agent与数字世界交互的“手和脚”。Agent通过调用外部工具来获取信息和执行任务,极大地扩展了其能力边界。
工具调用的成功率和准确性是衡量Agent系统鲁棒性的关键指标。
2.3 记忆:状态管理与知识沉淀
为了处理需要跨越多轮交互的复杂任务,Agent必须具备记忆能力。
短期记忆 (Working Memory):通常指在一次会话中,LLM能够处理的上下文信息。它用于跟踪当前的对话状态、子任务进度和临时变量。上下文窗口的大小直接限制了短期记忆的容量。
长期记忆 (Long-term Memory):Agent将关键信息、用户偏好、成功的解决方案等持久化存储到外部数据库(通常是向量数据库)中。在后续任务中,可以通过检索机制唤醒这些记忆,从而实现个性化服务和持续学习。
记忆的有效管理是Agent处理长期、复杂任务,并保持行为一致性的前提。
2.4 知识增强:检索增强生成 (RAG)
RAG机制是当前缓解LLM“幻觉”问题、并为其注入私有领域知识的最主流方案。它如同给Agent一本可以随时查阅的“开卷教材”。

通过RAG,Agent的回答可以基于可信的数据源,提高了准确性和可追溯性,这在企业级应用中至关重要。
2.5 策略:规划与反思机制
对于非线性、多步骤的复杂任务,简单的“思考-行动”循环是不够的。Agent需要更高级的规划与反思能力。
规划 (Planning):在行动前,Agent会预先生成一个完整的任务树或行动序列。这有助于它预见潜在的障碍,优化资源分配,并确保所有子任务服务于最终目标。
反思 (Reflection):在执行过程中或任务结束后,Agent会回顾整个行动链条。它会总结哪些策略是有效的,哪些是失败的,并将这些“经验教训”存入长期记忆,用于指导未来的决策。
规划的深度和反思的有效性,决定了Agent解决复杂问题的上限。
📈 三、经济模型:成本效益与商业模式的演进
%20拷贝-ykct.jpg)
技术的先进性最终需要通过商业上的可行性来检验。AI Agent正在催生新的经济模型和商业范式。
3.1 成本效益分析:LLM路径 vs. 传统RL路径
传统上,构建专用智能体主要依赖强化学习(RL),如AlphaGo。LLM驱动的Agent则提供了一条成本效益更优的路径。
LLM路径极大地降低了构建智能体的门槛,使得Agent技术能够被更广泛的企业所应用。
3.2 新的权衡:推理成本、延迟与质量
尽管开发成本降低,但LLM驱动的Agent在运行时也面临着新的经济权衡,即“成本-延迟-质量”不可能三角。
成本 (Cost):更强的模型(如GPT-4 Turbo)推理能力更优,但Token成本也更高。复杂的Agent执行链会产生大量的LLM调用,导致成本累积。
延迟 (Latency):强大的模型通常响应更慢。多步规划和工具调用链条会进一步增加端到端的延迟,影响用户体验。
质量 (Quality):模型的推理能力、工具的可靠性、记忆的准确性共同决定了任务的最终完成质量。
工程实践中,需要在三者之间找到一个动态平衡。例如,可以使用模型路由(简单任务用小模型,复杂任务用大模型)、结果缓存、异步执行等策略进行优化。
3.3 商业模式:从SaaS到AaaS的跃迁
AI Agent正在推动软件服务模式从SaaS(软件即服务)向AaaS(Agent即服务)演进。
SaaS (Software as a Service):核心是提供“功能”。用户购买软件的功能集,并自己学习如何操作这些功能来完成任务。商业模式多为按席位/订阅付费。
AaaS (Agent as a Service):核心是提供“结果”。用户直接提出业务目标,由Agent自主完成。软件的复杂功能被隐藏在Agent背后,用户只需与一个自然语言接口交互。
这种转变将带来计价方式的根本变革。
3.4 计价革命:按效果付费 (Pay-per-Outcome)
AaaS模式使得按效果付费成为可能。服务商不再仅仅为软件的使用权收费,而是根据Agent为客户创造的实际业务价值来计价。
销售Agent:可以按其带来的销售线索数量或最终成交额的百分比收费。
客服Agent:可以按其独立解决的工单数量或提升的客户满意度评分收费。
供应链Agent:可以按其优化的库存周转率或降低的物流成本收费。
这种模式将服务商与客户的利益深度绑定,激励服务商持续优化Agent的性能,也让客户的每一分投入都直接对应到业务产出。
(当前字数:4489字)
我将继续撰写剩余部分,请稍候。
🚀 四、场景落地:重塑行业的典型应用剖析
AI Agent的应用潜力正在各个行业中显现。它并非简单替代某个软件,而是通过端到端的流程自动化,重塑特定领域的工作流。
4.1 研发与运维 (DevOps)
在软件开发生命周期中,Agent可以扮演“永不疲倦的初级工程师”和“资深运维专家”的角色。
错误诊断与修复:当CI/CD流水线失败或线上服务出现告警时,Agent可以自动分析日志、读取错误堆栈,甚至尝试定位到问题代码行。对于常见错误,它可以基于知识库或历史经验,自动生成修复代码的补丁并提交Pull Request。
自动化测试:开发者只需用自然语言描述测试用例,Agent就能自动生成测试脚本、执行测试并生成结构化的测试报告。
基础设施管理:通过调用云厂商的API或Terraform等IaC工具,Agent可以根据流量预测自动扩缩容服务器资源,或根据安全策略自动修复配置漏洞。
4.2 项目与协同管理
Agent正在成为项目经理的得力助手,将他们从繁琐的流程协调中解放出来。
任务自动分解与排程:项目经理输入“上线新版APP的3.0版本”这一高阶目标。Agent能够自动将其分解为UI设计、前端开发、后端开发、测试、部署等一系列子任务,并根据依赖关系和预估工时,生成初步的项目排程(Gantt图)。
进度跟踪与风险预警:Agent可以持续监控代码提交、任务看板状态和成员的工作日志,自动更新项目进度。当发现某个关键任务延期可能影响最终交付时,它会主动向项目经理发出预警。
会议纪要与行动项跟进:Agent可以作为“会议助理”参与线上会议,实时生成会议纪-要,并自动识别其中的行动项(Action Items),将其创建为任务并指派给相关责任人。
4.3 客户服务与销售
在客户交互密集的领域,Agent能够提供更深度、更个性化的服务。
多轮澄清式客服:面对用户“我的订单有问题”这类模糊请求,Agent不再是简单地返回FAQ链接。它会主动追问“请问是哪个订单号?”“具体是物流问题还是商品质量问题?”,通过多轮对话澄清用户意图,然后直接调用后台系统查询订单状态或创建售后工单。
策略建议型销售:销售Agent在与潜在客户沟通时,可以实时分析客户的行业、职位和历史互动记录,动态调整沟通策略和产品推荐。它甚至可以在谈判陷入僵局时,根据预设的规则向销售人员提供折扣建议或备选方案。
4.4 金融分析与决策
金融行业对数据处理的及时性和准确性要求极高,Agent在此大有可为。
数据到决策的自动化:分析师只需设定分析目标,如“评估A公司第二季度的偿债能力”。Agent会自动从财报数据库、市场新闻、行业研报等多个数据源收集信息,进行数据清洗,计算关键财务比率(如流动比率、速动比率),并最终生成一份包含数据、图表和初步结论的分析报告。
量化策略研究:研究员可以用自然语言描述一个交易策略(如“当某股票的20日均线上穿60日均线时买入”),Agent可以自动将其翻译成代码,并在历史数据上进行回测,输出策略的夏普比率、最大回撤等关键性能指标。
4.5 供应链管理
复杂的供应链网络是Agent发挥全局优化能力的理想舞台。
预测-补货-调度闭环:Agent可以整合销售预测、实时库存、供应商产能和物流信息,构建一个完整的决策闭环。它能自动预测未来的商品需求,生成最优的补货订单,并规划最高效的物流配送路线,从而在保证服务水平的同时,最小化库存成本和运输成本。
🏛️ 五、组织再造:生产关系的深刻重构
%20拷贝-ciav.jpg)
AI Agent带来的影响远超效率提升。它正以前所未有的方式,渗透到企业的组织结构、协作模式和权力分配中,重构着现代企业的“生产关系”。
5.1 组织结构:从金字塔到扁平化网络
传统的层级式(金字塔)组织结构,其设计初衷是为了保证信息上传下达的准确性和指令执行的一致性。然而,这种结构也带来了决策链条长、响应速度慢、跨部门协作困难等问题。AI Agent正在从根本上瓦解这种结构的必要性。
中层角色的转变:大量的中层管理岗位,其核心职能是信息的上传下达、任务的分配协调、流程的监督执行。这些职能恰恰是AI Agent最擅长替代的领域。未来,中层管理者的角色将从“监工”和“传话筒”,转向更具战略性的“教练”和“赋能者”,专注于团队成员的能力培养和创新激励。
决策权力的下放:Agent能够为一线员工提供实时的数据洞察和决策支持,使得他们能够在自己的权限范围内做出更明智、更快速的决策,而无需层层上报。这推动了组织向更加扁平化、网状化的结构演进。团队可以像特种部队一样,围绕特定目标快速组建、高效协同,并在任务完成后迅速解散或重组。
5.2 岗位分工:从执行者到策略与创造者
AI Agent的大规模应用,将引发一场深刻的岗位职责变迁。人类员工的价值重心将从重复性的执行工作,向两端转移。
数据和工具将成为员工的“新同事”。未来的核心竞争力,不再是你个人能完成多少执行性任务,而是你能否高效地驾驭和编排一个由多个AI Agent组成的团队,去完成远超个人能力范畴的宏大目标。
5.3 协作边界:人机协同的新范式
人与机器的协作关系正在被重新定义。
过去:人是主体,机器是工具。人需要学习工具的复杂操作,迁就工具的“思维方式”。
现在:人与Agent是伙伴。Agent能够理解人的自然语言和模糊意图,主动适应人的工作习惯。协作的边界变得模糊,Agent深度融入到业务流程的每一个环节。
这种新型协作关系要求企业重新思考其内部的知识管理、沟通协议和激励机制。例如,如何让Agent高效地访问和利用企业内部的非结构化知识(如会议录音、聊天记录)?如何设计一套人与Agent都能理解和遵循的沟通与协作标准?
🚧 六、现实挑战:商业化落地的瓶颈与风险
尽管前景广阔,但AI Agent的规模化商业落地仍然面临着一系列严峻的技术、工程和治理挑战。
6.1 技术瓶颈:当前Agent的“阿喀琉斯之踵”
幻觉与错误放大:这是LLM固有的问题。在Agent的多步执行链中,一个环节的微小幻觉可能会在后续步骤中被不断放大,最终导致整个任务的灾难性失败。
工具误用与鲁棒性不足:Agent在选择和使用工具时,可能会出现理解偏差(选错工具)或参数错误(用错参数)。外部API的变更、网络延迟或服务不稳定,都会严重影响Agent的执行成功率。
记忆与长期一致性:对于需要长时间运行或跨越多次交互的任务,Agent很容易“忘记”早期的关键信息或约束条件,导致后续行为出现矛盾或偏离目标。
多Agent协作难题:目前,不同厂商、不同领域的Agent之间缺乏统一的通信协议和上下文共享标准。这使得构建一个能够协同工作的“Agent军团”变得异常困难,形成了一个个新的“智能孤岛”。
6.2 工程与治理:从PoC到生产的鸿沟
将一个在实验室里表现良好的Agent原型,部署到复杂的生产环境中,需要跨越巨大的工程鸿沟。
可观测性与可解释性不足:当Agent执行失败时,我们往往很难快速定位问题所在。它的决策过程像一个黑箱,缺乏清晰的日志、监控和调试手段。
安全与合规压力:赋予Agent调用内部系统API和访问核心数据的权限,无异于在企业内网中引入了一个“超级实习生”。如何进行严格的权限管控、操作审计和数据防泄露,是一个巨大的挑战。
成本失控风险:由于Agent的执行链是动态生成的,其对LLM API的调用次数可能远超预期,导致云服务成本失控。需要建立精细化的成本监控和预算限制机制。
6.3 落地路径:务实的渐进式策略
企业在引入AI Agent时不应盲目求全,而应采取一种务实、渐进的策略。
以终为始,选择切入点:从业务价值出发,选择一个KPI明确、流程相对闭环、且容错率较高的场景作为概念验证(PoC)。例如,内部IT支持问答、营销文案生成等。
逐步扩展,迭代优化:在初步验证成功后,逐步将Agent应用到更关键、更复杂的业务链路中。在这个过程中,并行建设企业内部的知识库、工具接口(API)和提示/微调体系,为Agent提供“养料”和“武器”。
建立AgentOps体系:借鉴DevOps的理念,建立一套专门针对Agent的运维和治理体系(AgentOps),涵盖监控、审计、回放、A/B实验和可追责链路,确保Agent在生产环境中的稳定、安全和高效运行。
🧭 七、未来展望:迈向智能经济的基础设施
%20拷贝-mloz.jpg)
AI Agent的发展仍在初期,但其演进方向已经日益清晰。
7.1 技术趋势
多模态交互:Agent将不再局限于文本。它将能够理解图像、语音、视频,并通过实时语音进行更自然的交互,成为真正的“数字人”。
边缘与私有化推理:为了降低延迟、保护数据隐私和控制成本,推理任务将越来越多地从云端向边缘设备或企业私有化部署的模型迁移。
协议化协作:类似于TCP/IP协议之于互联网,未来将会出现一套开放、通用的多Agent互操作协议,使得不同Agent能够无缝地发现、通信和协作,形成一个庞大的智能网络。
7.2 商业生态
“Agent应用商店”的崛起:将会出现类似App Store的平台,汇聚了大量面向不同行业、不同职能的专业Agent。企业和个人可以按需订阅,快速构建自己的Agent工作流。
效果计价成为常态:随着Agent能力的提升和价值衡量体系的成熟,按效果付费的商业模式将成为主流,软件行业将从“卖功能”彻底转向“卖结果”。
最终,AI Agent将超越生产力工具的范畴,升级为未来智能经济的新型基础设施。它将像今天的水、电、网络一样,无处不在,深度融入社会生产和个人生活的方方面面。
结论
AI Agent的崛起,标志着人机协作范式的一次根本性转变。它既是生产力工具的终极形态,也是组织变革的催化剂。
对于技术从业者而言,这意味着我们的工作重心需要从构建具体的“功能”,转向设计和编排智能的“工作流”。对于企业管理者而言,这不仅是一次技术升级的机会,更是一次重新审视组织结构、企业文化和商业模式的战略契机。
这场从解放生产力到重构生产关系的双重革命,充满了机遇,也伴随着挑战。那些能够深刻理解其技术本质,并勇敢地进行组织变革的先行者,无疑将在这场浪潮中占据最有利的位置,定义下一个时代的商业格局。
📢💻 【省心锐评】
Agent的核心不是自动化,而是自主性。它用“目标驱动”取代“指令驱动”,将人从流程执行中解放,专注于战略与创造。这不仅是工具革命,更是组织与协作范式的深度重构。

评论