【摘要】AI竞争范式正从能力展示转向商业闭环。模型、具身、Agent与硬件不再是孤立赛道,而是构成一个相互驱动、以价值验证为核心的新型产业生态。
引言
2025年的AI领域,叙事逻辑正在发生根本性的迁移。过去数年间,行业的主旋律围绕着基础模型的“能力竞赛”,参数规模、基准测试分数与令人惊叹的生成效果定义了技术的前沿。然而,当下的产业共识显示,单纯的模型能力提升已触及其商业价值转化的边际瓶颈。一场由模型、具身智能、AI Agent及AI硬件共同参与的深刻变革正在发生,它们不再是平行发展的独立赛道,而是开始紧密耦合,形成一个全新的、以商业闭环为目标的产业生态。
这场变革的核心,源于一个日益尖锐的矛盾,即元理智能创始人张帆所指出的**“供给热、需求冷”**。供给侧,算力与模型的迭代速度呈指数级增长;需求侧,AI的落地应用却仍局限于少数场景,未能大规模渗透至企业核心业务流程。T-EDGE全球对话汇集了这一轮创新浪潮中的核心参与者,他们的思考与实践,为我们提供了一个剖析这一新兴生态系统内部联动机制的绝佳样本。本文将基于这场对话,深入解读AI如何从“能力展示”走向“价值闭环”,并系统性地分析具身、Agent与硬件在其中扮演的关键角色。
一、 范式重塑:从“能力竞赛”到“商业闭环”的价值回归

AI产业的成熟度正在进入一个新的衡量维度。过去,我们关注模型本身的能力边界;现在,我们必须关注模型能力如何在一个完整的商业系统中流转、增值并最终形成可度量的回报。这标志着行业竞争的核心正从单一的技术指标转向系统性的闭环效率。
1.1 核心矛盾:供给侧狂热与需求侧冷静
当前AI产业面临的最突出问题,是技术供给与市场需求之间的显著脱节。
一方面,供给侧的投入近乎狂热。资本市场对芯片、算力集群和基础模型的投入持续加码,模型迭代的速度与成本下降的趋势,预示着未来数年内AI的“算力产能”将迎来千倍以上的增长。行业普遍存在一种乐观预期,认为只要算力足够便宜,其消耗就不是问题。
另一方面,需求侧的商业化落地却显得异常冷静和局限。根据MIT等机构的观察,真实落地并带来显著商业收益的大模型应用案例占比极低,可能不足5%。绝大多数应用仍停留在聊天机器人、知识库、合同审核、内容标签等辅助性、非核心的业务环节。这种状况类似于具身智能领域,许多机器人展示了高难度的“翻跟头”动作,却迟迟未能进入真正的工业流水线。这种“供给热、需求冷”的现象,导致企业陷入一种由技术焦虑驱动的采购陷阱,投入巨大,但收效甚微。
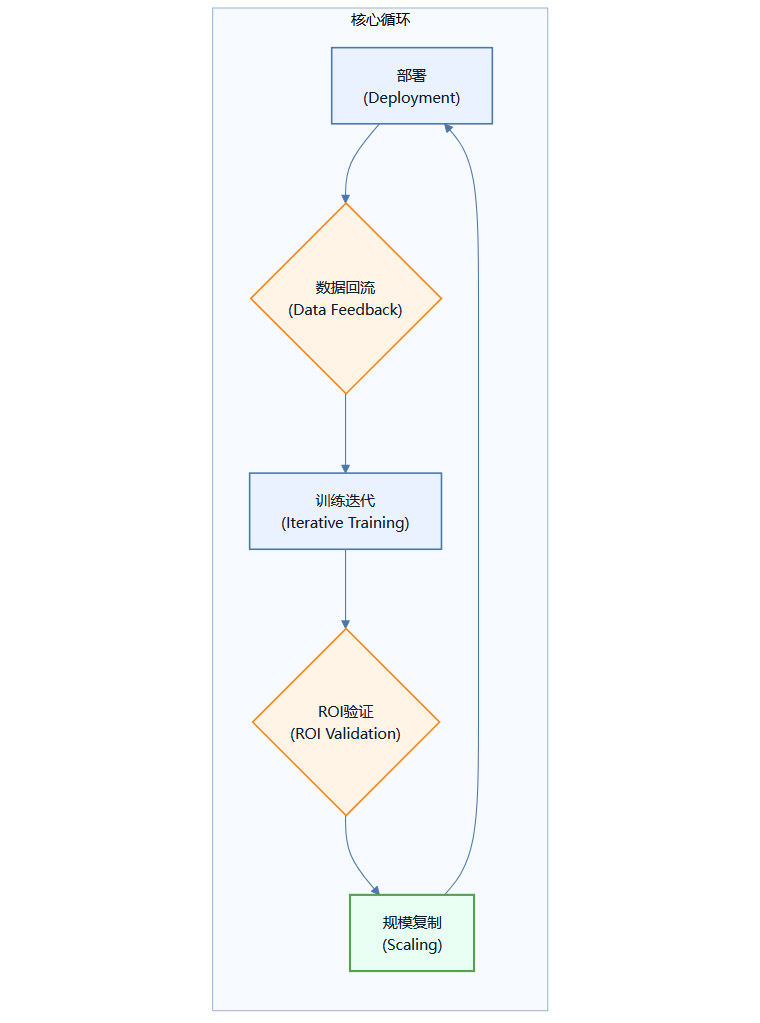
1.2 新的度量衡:商业闭环的构建与效率
要打破上述困局,AI公司必须将战略重心从单纯提升模型能力,转移到构建并优化一个完整的商业闭环。这个闭环是检验AI技术能否转化为持续商业价值的唯一标准。其核心流程可以概括为以下几个关键节点。

部署 (Deployment):将AI能力嵌入到客户的真实业务流程中,解决实际问题。
数据回流 (Data Feedback):从真实应用场景中,持续、结构化地回收高质量数据,包括用户行为、任务执行结果、环境反馈等。
训练迭代 (Iterative Training):利用回流的数据,对模型进行持续优化、微调或重新训练,使其更适应特定场景。
ROI验证 (ROI Validation):通过明确的业务指标(如成本降低、效率提升、收入增加),量化AI部署带来的投资回报。
规模复制 (Scaling):将经过验证的、具备正向ROI的解决方案,标准化、产品化,并快速复制到更多同类客户或场景中。
能否高效跑通这个闭环,正在取代模型跑分,成为评判一家AI公司核心竞争力的关键。 这要求公司不仅具备算法能力,更需要深度的行业理解、强大的工程化能力和成熟的商业化组织。
1.3 AI角色的再定义:从软件工具到数字劳动力
闭环思维的建立,也促使我们重新定义AI在商业世界中的角色。过去,我们将AI视为一种高级的软件工具,其价值评估体系与传统SaaS类似。然而,中国企业普遍存在的数字化程度不高的问题,使得单个软件工具在复杂业务链路中的贡献难以被精确度量,导致软件付费意愿偏低。
张帆提出了一个极具洞察力的观点,AI在企业服务(To B)领域,更适合对标“劳动力市场”,而非“软件市场”。劳动力市场的规模远超软件市场,其价值评估体系也更为直接。当一个AI Agent能够作为一个“数字员工”独立完成某项工作时,它为企业节省了多少人力成本、创造了多少额外产出,是完全可以量化的。
这种视角的转变,让AI的价值呈现从隐性变为显性。企业采购的不再是一个功能模块,而是一个可量化的生产力单元。这不仅解决了价值度量难题,也为AI的商业化开辟了更广阔的空间。
二、 具身智能:物理世界交互的终极载体与数据引擎
具身智能是AI嵌入物理世界的终极形态,也是构建商业闭环最具挑战性、但潜力最大的领域。当前,该赛道的发展焦点正经历着一次深刻的转移,从机器人本体的机械结构转向了数据的基础设施化。
2.1 瓶颈转移:从机械本体到数据工业化
曾几何-时,具身智能的讨论更多集中在机器人的驱动方式、硬件设计和运动控制上。然而,随着基础模型能力的溢出,行业发现,真正的瓶颈在于高质量、规模化的真实世界交互数据。
诺亦腾机器人创始人戴若犁观察到,行业对数据量的认知已经发生了量级上的跃升。美国公司Generalist用27万小时真实数据进行训练且未观察到收益饱和的实验,有力地佐证了Scaling Law在具身领域的有效性。这让整个行业进入了一个极度“渴望数据”(Data Thirsty)的阶段。真机数据的稀缺性、采集成本的高昂,以及处理流程的复杂,成为了制约行业发展的核心瓶颈。
因此,具身智能的竞争正在转向**“数据工业化”**的能力。这包括以下几个层面。
戴若犁将诺亦腾机器人定位为“核心用户的非核心任务的核心供应商”,正是这一趋势的体现。通过专业化分工,将数据基础设施作为一种服务提供给整个行业,可以像台积电之于芯片产业一样,通过规模效应摊销高昂的研发和运营成本,从而推动整个生态的进步。
2.2 数据策略:真实与仿真的分层协作
面对数据稀缺的挑战,仿真数据一度被寄予厚望。然而,实践证明,真实数据与仿真数据并非简单的替代关系,而是一种复杂的分层协作关系。
戴若犁对此提出了一个清晰的理论框架,机器人需要从数据中学习的内容可以分为两类。
规则 (Rules):指那些可以被明确枚举、符合物理定律或逻辑约束的知识。例如,物体的运动轨迹、碰撞检测、关节的运动范围等。这类知识非常适合通过仿真环境大规模、低成本地生成。
先验 (Prior):指那些源于人类经验、社会常识和物理世界复杂交互的隐性知识。例如,如何优雅地递过一杯水、不同材质物体的交互手感、复杂环境中的噪声处理等。这类知识无法被完美枚举和合成,必须依赖于真实世界的数据来学习。
因此,未来的主流数据策略,将是一种“组合拳”模式。

这种模式下,仿真数据用于构建模型的基础能力和覆盖大量可预见的场景,而真实数据则用于校准模型、弥补sim2real的差距,并提供最关键的交互先验。线上部署后的数据回流,则构成了持续迭代的动力源泉。
2.3 世界模型的真正价值:预测与规划,而非像素级还原
世界模型(World Model)是近期具身智能领域的热点。无界动力创始人张玉峰的解读,帮助我们厘清了其真正的价值所在。他将世界模型分为两类。
显式世界模型 (Explicit World Model):这类模型致力于在像素层面生成或模拟一个逼真的虚拟世界,例如Sora这类视频生成模型。其主要价值在于数据增广,尤其是在当前真实数据短缺的情况下,可以生成大量corner case数据,有效降低sim2real的差距。自动驾驶行业已经开始应用此类技术。
隐式世界模型 (Implicit World Model):这类模型并不追求像素级的还原,而是内嵌在模型的决策算法中,为动作执行提供物理规律的先验。它更类似于哺乳动物大脑中的新皮质,能够对自身行为和外部世界进行预测、想象和规划。
张玉峰认为,隐式世界模型是具身智能走向通用的一个强大必要条件。它让机器人不仅知道“要做什么动作”,更能理解“为什么要做这个动作”,并能预判动作可能带来的后果。这是一种更高维度的智能,是实现复杂任务规划和鲁棒执行的关键。无界动力当前就更侧重于将隐式世界模型内嵌在负责动作执行的VLA(Vision-Language-Action)模型中。
2.4 商业化路径:渐进式迭代优于一步到位
对于具身智能的商业化落地,行业也逐渐形成了更为务实的共识。一步到位地实现通用人形机器人在复杂家庭环境中工作的路线,虽然愿景宏大,但面临着技术、数据和成本的多重挑战。
张玉峰以智能驾驶的发展历程为例,类比了具身智能的落地路径。相比于Waymo试图一步到位实现完全无人驾驶的路线,特斯拉(Tesla)所走的渐进式路线被证明更具韧性和可持续性。从简单的车道保持,到自动变道,再到城市导航辅助驾驶,特斯拉在每一步都实现了商业化,并通过量产车辆持续不断地采集海量真实数据,最终构建了强大的护城河。
具身智能的落地同样如此。相比于场景和任务都极其复杂的家庭环境,从工业制造、商业服务等半结构化场景切入,是更为现实的选择。 在这些场景中,任务相对明确,环境可控性更高,可以通过做一定的“减法”,在当前技术和数据条件下更快地实现商业闭环。通过在B端场景的部署,积累数据、迭代模型、优化成本,再逐步将能力泛化到更复杂的C端场景,这条“渐进式”的道路,被认为是更稳健、更可能成功的策略。
三、 AI Agent与强化学习:数字世界劳动力的崛起
%20拷贝-djfg.jpg)
如果说具身智能是AI在物理世界的“身体”,那么AI Agent则是在数字世界中执行任务的“化身”。2025年,Agent的发展迎来了质变的拐点,其核心驱动力在于底层技术的成熟以及一种全新的模型优化范式——商业强化学习的兴起。
3.1 Agent的商业化拐点:从概念走向可度量的生产力
Agent的概念由来已久,但直到2025年,它才真正具备了在真实商业环境中大规模落地的先决条件。Aha创始人Kay Feng认为,这个拐点的到来,源于三个关键技术条件的“同时具备”。
长期任务与上下文记忆的跑通:现代Agent不再局限于一次性的问答或简单的指令执行。它们能够处理需要多步骤、长时间才能完成的复杂任务,并在此过程中保持对上下文的持续记忆和理解。
工具调用与执行稳定性的质变:Agent能够稳定、可靠地调用外部API、数据库、软件应用等多种工具,并处理调用过程中可能出现的各种异常。执行的稳定性是其从“玩具”走向“工具”的关键一步。
从人类示范到结果驱动的自我优化:这是最核心的突破。早期的Agent主要依赖于模仿人类的操作示范(Imitation Learning)。而现在的Agent,能够直接面向最终的业务结果进行自我优化,这意味着它们具备了自主学习和持续改进的能力。
当这三个条件同时满足时,Agent便完成了从技术概念到“数字劳动力”的蜕变。它不再仅仅是一个辅助工具,而是一个可以被纳入企业预算和绩效考核体系的、独立的生产力单元。Aha的“AI员工式”达人营销平台就是一个典型案例,它通过Agent自动化了过去高度依赖人力的达人筛选、沟通、签约和效果追踪流程,其效率和规模远超传统的人工Agency。
3.2 商业强化学习:解锁“后人类数据时代”的新范式
Agent实现“结果驱动自我优化”的背后,是一种强大的技术范式——商业强化学习(Commercial Reinforcement Learning)。元理智能创始人张帆认为,强化学习的跑通,标志着AI进入了“下半场”。
在过去,AI模型的学习严重依赖于人类标注的数据(Supervised Learning)。这种模式存在一个根本性的天花板,即“人标不了,机器就学不了”,机器的能力上限被人类的认知边界所束缚。当“人类语料是化石燃料,用完就没了”的焦虑在2024年Q4达到顶峰时,强化学习的突破提供了一条全新的路径。
强化学习的核心思想,是让Agent在一个环境中通过“试错”来自主学习。它不需要人类提供完美的示范,只需要定义一个明确的奖励函数(Reward Function)来告诉Agent什么是好的结果。Agent通过不断与环境交互,最大化累积奖励,从而自主发现完成任务的最优策略。
商业强化学习,就是将这个“奖励函数”与企业的真实业务目标(如GMV、转化率、用户留存率等)直接对齐。 这带来了几个革命性的变化。
突破数据瓶颈:它摆脱了对海量人工标注数据的依赖,尤其是在许多专业领域,标注数据本身就极其昂贵或根本不存在。
超越人类水平:从AlphaGo到AlphaGo Zero的进化已经证明,强化学习有能力发现超越人类认知的、更优的解决方案。
实现自动化调优:传统的模型调优方法,如SFT(Supervised Fine-Tuning)、Prompt工程、Workflow设计,更像是一种“手工工艺”,高度依赖专家的经验。而商业强化学习,提供了一种将模型调优规模化、自动化的方法,能够针对无数个垂直场景,系统性地找到模型与业务环境的最优匹配。
张帆将人类社会的发展类比为模型的进化。人类的大脑容量数千年来没有显著变化,但生产力却提升了千百倍,其核心在于**“分工”与“协作”**。他认为,未来的AI生态不会是一个无所不能的超级大一统模型,而是一个由无数个通过强化学习在各自领域达到最优的、高度专业化的垂类模型组成的“超级MOE(Mixture of Experts)”系统。商业强化学习,正是构建这个系统的关键引擎。
四、 AI硬件与全球化:物理世界的感知入口与新规则
AI要真正融入物理世界,除了需要“身体”(具身智能),还需要无处不在的“五官”。AI硬件,正是扮演着这个关键的感知入口角色。
4.1 竞争本质:从设备形态到“上下文入口”
Looki创始人孙洋提出了一个深刻的洞察,AI硬件的竞争本质,是对“上下文入口”和“记忆系统”的争夺。其核心价值不在于设备本身的形态(是眼镜、徽章还是耳机),而在于它能否将AI的“prompt”从局限的对话框,迁移到广阔的、连续的真实世界感知中。
孙洋的理念——“这个世界就是AI的prompt”——精准地概括了AI硬件的战略意义。它扮演了以下几个核心角色。
持续的多模态数据采集器:AI硬件是AI的“眼睛”和“耳朵”,能够低功耗、无感地持续采集用户所处的环境、对话和行为数据。这是训练真正理解世界的、以人为中心的AI(human-centered AI)最宝贵的养料。
个人化的记忆与检索基础设施:硬件采集的数据,经过云端AI分析处理后,会构建起一个专属于用户的个人记忆系统。这个系统是实现主动式、个性化AI服务的基础。
端云协同的智能中枢:未来的AI硬件需要在端侧进行实时、低延迟的初步处理,同时与云端强大的模型能力协同工作,形成一个高效的智能网络。
Looki的产品演进路径也清晰地展示了这一战略。从L1的“记录-分析-反馈”三段式记忆辅助,到L2的“实时主动AI”(real-time proactive AI),再到L3设想中作为连接所有服务型Agent的“通用Agent”(General Agent)中心,其最终目标是构建一个以用户为核心、无缝融入日常生活的AI大脑。
4.2 全球化新门槛:数据合规的第一性问题
当AI硬件成为一个强大的数据入口时,它在全球化过程中也面临着一个前所未有的挑战。孙洋强调,数据合规(Data Compliance)已成为AI硬件和具身智能出海的第一性问题,其重要性甚至超过了传统的渠道和营销能力。
与传统消费电子产品不同,AI硬件处理的是大量涉及个人隐私和环境信息的敏感数据。不同国家和地区对此都有着极其严格且不断变化的法律法规。企业出海必须解决一系列复杂的问题。
这些合规要求,对创业公司的法务、技术架构和运营体系都提出了极高的要求。无法有效解决这些问题的公司,其全球化之路将被彻底阻断。
五、 中美新格局:产业组织与资本耐心的深层差异
%20拷贝-pmnf.jpg)
在探讨全球AI创新时,中美两国的比较是一个无法回避的话题。这场对话中的创业者们,大多拥有中美两地学习、工作和创业的背景,他们的观察揭示了当前两国在AI领域的差异,正从表层的技术代差,转向更深层次的产业组织方式和资本环境。
5.1 产业组织:专业分工 vs. 高压共创
一个普遍的共识是,中美在AI核心技术层面已无明显代差。尤其是在机器人、大模型等领域,中国团队凭借勤奋和快速的学习能力,已经基本追平。
真正的差异体现在商业实践和产业组织上。
美国市场:戴若犁指出,美国(以及其他劳动力成本较高的地区)的To B市场,更倾向于基于清晰分工和长期合作关系来推进项目。客户对于垂直整合的追求没有那么执着,更愿意采购专业的第三方服务来解决非核心问题。这为像诺亦腾机器人这样的专业数据服务商创造了良好的生存空间,商业模式更清晰,利润率也可能更高。
中国市场:相比之下,中国的企业客户更倾向于全栈/全链路自研,对外部供应商的要求也更高,往往需要提供完整的概念验证(POC)来证明价值。这种环境虽然对初创公司压力巨大,但也提供了一个无与伦 A B C D E F G H I J K L M N O P Q R S T U V W X Y Z 伦比的“练兵场”。张玉峰提到,国内客户会给予资源、支持,同时也会施加巨大的压力,这种“高压共创”的模式,能够极大地加速产品的打磨和迭代速度。中国团队往往在国内市场与最挑剔的客户共同打磨出极具竞争力的产品,然后再将其批量化复制到海外市场。
这两种不同的产业组织模式,各有优劣,也塑造了中美创业公司不同的成长路径和核心能力。
5.2 资本环境:反共识耐心 vs. 共识性追逐
资本作为创新的催化剂,其性质和偏好也深刻地影响着创业生态。多位创始人不约而同地指出了中美资本在风险偏好和耐心上的差异。
硅谷资本:孙洋和张帆都观察到,硅谷的VC体系在投资高风险、非共识项目上,收到过大量的正向反馈,因此更愿意也更敢于支持那些挑战常规、可能带来颠覆性回报的早期项目。戴若犁提到的SAFE(Simple Agreement for Future Equity)融资协议,也体现了其对早期创业者的高度友好和信任,简化了融资流程,降低了创始人的压力。
国内资本:相比之下,国内资本市场**“过度相信共识”**,更倾向于追逐已经被验证的、线性的增长逻辑。张帆批评了那种“追求更大芯片、更大集群、更低token单价”的线性思维。许四清也用数据佐证了这一点,硅谷VC近一半的资金投向早期,而中国的这一比例仅为1/5到1/7。
这种资本偏好的差异,对于需要长周期、高投入来构建复杂闭环的赛道(如具身智能和通用Agent)尤为关键。这些赛道的发展路径并非线性,早期需要大量的试错和探索。缺乏耐心和容错机制的“共识性”资本,可能会导致创新空间被挤压,创业者被迫选择短期更容易验证的同质化方案,从而错失构建长期、非对称优势的机会。
结论
T-EDGE全球对话为我们描绘了一幅2025年全球AI创新的全景图。其核心信号是明确的,AI产业正在经历一场深刻的价值回归。单纯的技术能力展示已经不足以支撑起商业的摩天大楼,构建一个能够自我迭代、可度量价值的商业闭环,成为了所有参与者的核心命题。
在这个新的范式下,模型、具身智能、AI Agent和AI硬件不再是割裂的赛道,而是构成了一个紧密联动的生态系统。模型是智能的内核,硬件是感知的触角,Agent是执行的意志,而具身智能则是这一切在物理世界的最终呈现。它们相互赋能,共同驱动AI从数字虚拟走向物理现实,从辅助工具走向核心生产力。
对于身处其中的技术从业者和创业者而言,这意味着挑战与机遇并存。我们需要超越对单一技术的迷恋,以更系统、更全局的视角来思考问题。如何定义并解决真实世界的需求?如何构建高效的数据与智能飞轮?如何在不同的产业组织和资本环境中找到最适合自己的发展路径?这些问题的答案,将最终决定谁能在这场波澜壮阔的AI创新潮中,真正地引爆新赛道,并定义未来。
📢💻 【省心锐评】
AI已告别“秀肌肉”时代,进入“跑业务”阶段。竞争焦点从模型参数转向商业闭环效率,谁能更快地将数据、算法与场景结合,验证ROI并规模化,谁就掌握了下一轮增长的钥匙。

评论