【摘要】2025年,智能体(AI Agent)技术迎来突破性进展,从单一问答工具进化为能自主规划、协作执行复杂任务的“数字劳动力”,深刻重塑了工作与生活。本文系统梳理智能体的技术内核、应用场景、落地挑战与未来趋势,结合详实案例与数据,探讨其对产业、社会结构及人机共生的深远影响。
引言
2025年,智能体(AI Agent)技术的浪潮席卷全球。无论是“AI员工月薪仅需300元”的网络热议,还是“智能体将程序员取而代之”的行业畅想,都在不断刷新着人们对未来的想象。然而,技术的真实落地远比想象复杂。许多开发者在实践中发现,智能体并非万能,甚至连自动生成周报这样的基础任务都难以流畅完成。企业部署智能体时,常常遭遇API权限、工具兼容性、响应延迟等现实难题,实际成本远高于实验室宣传。
尽管如此,2025年无疑是智能体技术爆发的一年。多模态推理、RAG(检索增强生成)、知识图谱、端侧推理、多智能体协同等技术的突破,让智能体从“工具”进化为“数字劳动力”,深刻改变了产业结构和社会分工。本文将从技术进展、应用场景、落地困境与未来趋势四个维度,系统梳理智能体技术的最新发展与现实挑战,探讨其如何重塑我们的工作与生活。
一、技术突破:智能体的内核进化与系统化协同
%20拷贝.jpg)
1.1 多模态推理:从文本到全感知
1.1.1 多模态能力的崛起
2025年,智能体的多模态推理能力实现质的飞跃。智能体不再局限于文本处理,而是能够整合语音、视觉、结构化数据等多种信息源,实现更接近人类的环境感知与决策闭环。例如,最新一代智能体能够:
识别并理解图片、视频中的关键信息
通过语音与用户自然对话,实时响应复杂指令
结合传感器数据,动态调整行为策略
以OpenAI的ChatGPT智能体为例,其已能整合远程浏览器操作、深度信息整合与语言生成,完成如在线购物、复杂表单填写等任务。多模态能力的提升,使智能体在医疗影像分析、工业质检、智能家居等领域展现出前所未有的应用潜力。
1.1.2 多模态推理的技术路径
多模态推理的实现,依赖于以下关键技术:
多模态推理不仅提升了智能体的感知能力,也为其自主决策和复杂任务执行奠定了基础。
1.2 RAG与知识图谱:推理与检索的深度融合
1.2.1 RAG的进化与智能体结合
RAG(Retrieval-Augmented Generation,检索增强生成)技术为智能体带来了革命性的检索与推理能力。传统RAG只能实现简单的问答,缺乏灵活性。而智能体与RAG结合后,能够:
拆解复杂问题,分步检索与验证
动态调整搜索路径,提升信息准确性
多轮对话中持续追踪上下文,优化推理链路
在医疗领域,智能体通过拆解症状关键词,联动药品数据库和病例论文库进行交叉验证,生成的诊断报告准确率较传统RAG提升22%。这不仅提升了医疗服务的智能化水平,也为其他高复杂度场景提供了范例。
1.2.2 知识图谱的加持与推理效率提升
微软的Graph RAG进一步将知识图谱引入智能体推理体系。知识图谱通过节点和边的结构,自动构建技术路线、机构、专利等关联网络,实现:
从分散文献中提取技术演进链
自动发现产业链上下游关系
支持复杂产业分析与决策
Graph RAG在推理效率上提升了37%,但知识图谱的构建成本是普通RAG的五倍。对于中小企业而言,采用开源替代品进行过渡成为现实选择。
1.2.3 RAG与知识图谱的协同流程

这一流程展现了智能体在复杂任务中的系统化推理能力。
1.3 语音智能体:全链路实时化的突破
1.3.1 语音智能体的技术演进
语音智能体近年来取得显著进步。过去,语音助手在多轮任务中常因响应延迟而体验不佳。2025年,OpenAI的Voice Agent架构将语音识别、意图理解、工具调用、语音合成等环节整合为一条流水线,实现:
全链路响应时间缩短至0.5秒内
多轮对话流畅无卡顿
支持复杂指令的即时执行
Deepgram的“预执行”策略更进一步,在用户发出指令时,系统已提前调起相关接口,节省了500毫秒的等待时间。
1.3.2 语音智能体的落地与开源生态
尽管语音智能体的落地成本依然高昂,开源框架为开发者提供了更多选择。例如,字节的VideoChat框架可在3秒延迟内实现数字人对话,形象可自定义,极大降低了开发门槛。
1.4 CUA:让智能体像人一样操作电脑
1.4.1 CUA的能力边界
CUA(Computer Usage Agent,计算机使用智能体)能够像真人一样操作电脑,完成鼠标点击、表单输入、应用切换等任务。OpenAI的Operator可自动处理报销单据,从截图发票到填写财务系统、提交审批链,全程无需人工介入。
香港大学的Open CUA框架支持跨平台操作,在OS World基准测试中达到了34.8%的任务成功率,首次超越了GPT-4。这意味着,智能体已能在一定程度上替代人类完成标准化办公任务。
1.4.2 CUA的局限与优化
然而,CUA在非标准界面上的任务成功率仍然有限。企业部署时需搭配动作约简算法,提升稳定性和适应性。
1.5 多智能体协同:系统化与社会化的进化
1.5.1 多智能体协同的应用场景
多智能体协同作战成为2025年的新趋势。典型场景包括:
客服智能体遇到复杂问题时,自动召唤技术智能体介入
法律智能体审核合同时,联动财务智能体核对付款条款
物流调度系统中,多个专用智能体协同完成订单解析、仓库拣货、路线规划、异常监控
阿里的物流调度系统部署了12个专用智能体,仓储周转效率提升300%。
1.5.2 协同协议与系统架构
多智能体协同依赖统一的沟通协议。谷歌的A2A协议、Misanthropic的MCP已成为主流。企业可通过开源工作流拼装协作逻辑,降低协同训练成本。
1.6 端侧智能体:本地推理与隐私保护
1.6.1 端侧智能体的兴起
端侧智能体主打本地推理、%-32.6%**。这意味着,尽管智能体在实验室环境下表现优异,但在真实世界的复杂场景中,仍有大量任务需要人类介入兜底。尤其是在非标准化、流程多变的业务场景下,智能体的稳定性和适应性仍有待提升。
🌐 二、应用场景:深度渗透产业与日常生活
随着技术内核的日趋成熟,智能体不再是停留在概念验证阶段的“屠龙之技”,而是化身为“虚拟员工”与“数字伴侣”,以惊人的速度深度渗透到产业的毛细血管与日常生活的点滴之中。它们正从单纯提升效率的辅助工具,向重构核心业务流程、创造全新价值的战略资产转变。
🌟 2.1 企业运营:从效率工具到战略资产
在企业运营层面,智能体正成为推动组织变革的关键力量。它们以“虚拟员工”的身份,承担起日益复杂的职责:
客户服务:多智能体协同系统能够7x24小时处理用户咨询,当遇到复杂问题时,能自动流转至相应的人类专家或技术智能体,实现服务流程的无缝衔接。
财务分析:智能体可以自动抓取、整合多源财务数据,生成深度分析报告,甚至根据预设模型进行财务预测,将分析师从繁琐的数据处理中解放出来。
人力资源:从简历筛选、面试安排到员工入职流程引导,智能体正在实现HR事务性工作的全流程自动化,提升组织运营效率。
🌟 2.2 医疗健康:精准分诊与辅助决策
医疗领域是智能体技术展现巨大价值的前沿阵地。通过结合多模态推理与知识图谱,智能体正在成为医护人员的得力助手:
智能分诊与诊断辅助:基于症状图谱分析,智能体能够实现精准的线上分诊,引导患者至合适的科室。在诊断环节,它能快速检索海量医学文献与病例,为医生提供决策支持,据统计,这使得医生处理文书工作的时间平均减少了40%。
个性化治疗方案:通过分析患者的基因数据、生活习惯和既往病史,智能体可以为癌症等复杂疾病生成高度个性化的治疗方案建议,推动精准医疗的发展。
🌟 2.3 金融科技:风控提效与流程再造
金融行业对数据处理的及时性与准确性要求极高,这为智能体的应用提供了广阔舞台。
信贷审批自动化:智能体能够自动完成对借款人的背景调查、信用评估和风险定价,将原本需要数天时间的贷款审批周期极限压缩至10分钟以内。
智能反欺诈:通过实时分析交易行为模式,智能体能够精准识别异常交易,有效拦截电信诈骗和金融犯罪,部分系统的电信诈骗拦截率已提升至85%。
🌟 2.4 智能制造:从自动化到智能化
在制造业,智能体正推动生产线从“自动化”向“智能化”的深刻转型。以海尔智慧康养工厂为例,其部署的视觉识别智能体,结合了庞大的产品缺陷知识图谱,能够实时监控生产过程中的微小瑕疵。一旦发现问题,系统不仅能自动剔除不合格品,还能追溯问题根源,动态调整生产参数,最终将产品不良率控制在惊人的0.02%以下。
🌟 2.5 消费终端:无处不在的智能伴侣
在消费端,智能体正加速融入智能家居、车载系统和个人助理等领域,成为我们生活中不可或缺的伙伴。
智能家居与汽车座舱:小米汽车座舱智能体通过离线语音指令,实现了零延迟的交互体验,极大地提升了驾驶的便捷性与安全性。
个性化教育:科大讯飞的智能学习伴侣能够根据学生的学习进度和薄弱环节,动态生成个性化的学习路径和练习题。在一项试点项目中,使用该系统的学生数学平均分提升了12%。
这些鲜活的案例清晰地表明,智能体技术正以前所未有的广度和深度,重构着各个产业的价值链,并悄然改变着每个人的生活方式。
🚧 三、落地困境:高成本与低成功率的现实挑战
%20拷贝.jpg)
尽管应用前景无限光明,但从实验室的璀璨成果到产业应用的稳定落地,智能体技术依然面临着一条充满荆棘的道路。技术宣传中的理想化场景与企业部署中的现实骨感之间,存在着一道亟待跨越的鸿沟。高昂的成本、不尽如人意的任务成功率以及潜在的安全风险,共同构成了当前智能体落地面临的三重挑战。
🌟 3.1 任务完成率偏低:从“万能”到“需人兜底”
当前对智能体最大的误解之一,便是认为其已无所不能。然而,现实数据却给出了更为冷静的答案。一份针对市场上56款主流智能体产品的GAIA基准测试报告显示,其中仅有7款能够稳定通过测试,即任务完成率超过75%。这意味着,绝大多数智能体在面对稍复杂的通用任务时,仍需要人类来兜底,处理其失败或卡顿的环节。
在更具挑战性的真实操作系统环境中,这一问题尤为突出。根据OSWorld基准测试的结果,即便是最顶尖的智能体,在处理复杂的跨应用操作任务时,其**任务成功率也仅在24.6%
🌟 3.2 部署与训练成本高企:中小企业的门槛
智能体的实际部署成本远高于实验室宣传。企业在落地过程中,常常面临如下挑战:
API权限与工具兼容性:许多智能体产品在实际部署时,因API权限受限、工具兼容性不足,导致“三分钟部署”变成数小时甚至数天的调试。
响应延迟与系统瓶颈:多轮任务处理时,响应延迟问题突出,影响用户体验和业务连续性。
训练与维护成本:多智能体系统的训练成本高昂,企业实际落地成本往往是实验室宣传的三倍以上。尤其是语音和多智能体系统,对算力和数据的需求极高,中小企业难以承受。
端侧智能体虽然在一定程度上降低了云端依赖和部分成本,但模型压缩、本地推理等技术难点依然存在。对于资源有限的企业,采用开源框架、轻量级方案成为现实选择。
🌟 3.3 隐私与安全风险:数据保护的双刃剑
智能体作为“特权访问者”,在提升效率的同时,也带来了数据安全与隐私保护的新挑战:
数据泄露风险:智能体在处理敏感业务时,可能因权限过高或接口漏洞导致数据泄露。
合规与伦理压力:随着智能体深度介入企业核心业务,如何确保其行为合规、决策透明,成为企业必须面对的问题。
协议兼容性与投资回报率(ROI):企业在选型时,需充分考虑智能体的协议兼容性与ROI,避免因技术孤岛或低效投资带来损失。
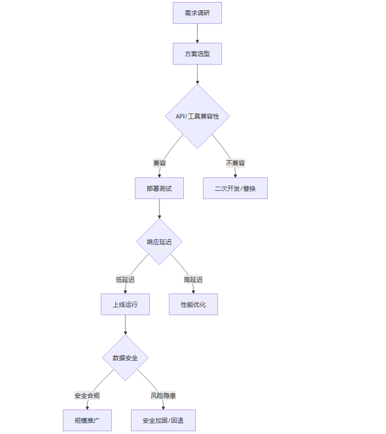
🌟 3.4 典型落地困境案例分析
以下以流程图形式,展示智能体在企业落地过程中常见的困境与应对路径:

该流程图直观反映了企业在智能体部署过程中,需多轮权衡与调整,任何一个环节的失误都可能导致项目延期或失败。
🌍 四、未来趋势:融合创新与人机共生
智能体技术的未来,既充满机遇,也伴随挑战。展望2025年及以后,以下三大趋势尤为值得关注。
🌟 4.1 技术融合:智能体与新兴技术的深度结合
智能体正加速与物联网、5G、区块链等新兴技术融合,催生出一系列创新应用:
智慧农业:智能体结合物联网,实现作物生长环境的实时监控与自动调节,提升农业产量与品质。
自动驾驶:多智能体协同感知、决策与执行,推动自动驾驶技术的商业化落地。
智能制造:通过5G低延迟网络,智能体实现生产线的实时调度与异常处理,提升制造业智能化水平。
🌟 4.2 多智能体协同:社会化智能的崛起
未来,单一智能体将难以满足复杂社会环境的需求。多智能体协同系统将成为主流,具备更强的社会协作属性。例如,谷歌Project Astra展示的实时环境感知能力,预示着智能体将更好地适应多变的社会场景,实现跨领域、跨平台的智能协作。
🌟 4.3 消费端渗透:智能体走进千家万户
随着技术成熟与成本下降,智能体将从企业服务向消费端加速渗透。家庭智能体管家有望重新定义智能家居标准,实现家电联动、健康管理、个性化服务等多元功能。未来,智能体将成为每个人生活中的“数字伴侣”,为用户带来前所未有的便利与体验。
🌟 4.4 伦理与治理:技术创新与社会责任并重
智能体的发展也带来了伦理、就业和数据安全等社会挑战。Gartner预测,到2028年,企业软件将普遍嵌入智能体,部分日常工作决策将由其自主完成,可能替代**15%**的日常决策。这一趋势要求企业和社会在推动技术创新的同时,重视伦理治理与社会责任,确保智能体真正服务于人类福祉。
🌍 五、企业部署与选型建议:理性评估与可持续发展
%20拷贝.jpg)
面对智能体技术的快速演进,企业在部署与选型时应保持理性,注重实际需求与长期价值。以下为企业提供几点建议:
🌟 5.1 明确需求,聚焦高价值场景
企业应根据自身业务特点,优先选择高价值、低替代的场景进行智能体部署。例如,流程标准化程度高、数据结构清晰的业务,更适合智能体自动化。
🌟 5.2 关注协议兼容性与生态开放性
在选型时,需关注智能体的协议兼容性与生态开放性,避免因技术孤岛导致后续扩展受限。优先选择支持主流协议、具备良好社区支持的产品。
🌟 5.3 重视数据安全与合规治理
智能体深度介入企业核心业务,数据安全与合规治理尤为重要。企业应建立完善的数据保护机制,定期进行安全审计,确保智能体行为可控、决策透明。
🌟 5.4 投资回报率(ROI)为核心考量
在部署智能体时,企业应以投资回报率为核心考量,综合评估技术成熟度、落地成本与预期收益,避免盲目追新、过度投入。
🌟 5.5 持续关注技术演进与开源生态
智能体技术迭代迅速,企业应持续关注行业动态,积极参与开源生态,借助社区力量提升自身技术能力与创新水平。
🌍 六、智能体技术的社会影响:结构变革与人机共生
智能体技术不仅是技术革命,更是社会结构变革的催化剂。它正在深刻影响着就业、组织形态与社会治理。
🌟 6.1 就业结构的重塑
随着智能体逐步承担重复性、标准化的工作,部分岗位将被替代,但也会催生出新的职业类型,如智能体训练师、AI伦理官、数据安全专家等。企业与个人需主动适应这一变革,提升自身的不可替代性。
🌟 6.2 组织形态的进化
智能体的引入,使企业组织结构趋于扁平化与灵活化。虚拟员工与人类员工协同工作,推动企业向“人机共生”模式转型。决策流程更加高效,创新能力显著提升。
🌟 6.3 社会治理的新课题
智能体的普及也对社会治理提出了新要求。如何制定智能体行为准则、保障数据安全、维护社会公平,成为政策制定者与行业领袖必须面对的课题。只有在技术创新与伦理治理并重的前提下,智能体才能真正造福社会。
🌍 七、展望与总结:智能体的未来图景
2025年,智能体技术已从实验室走向现实,成为推动社会进步的重要力量。它不仅提升了工作效率,重塑了产业结构,更为人类生活带来了前所未有的便利与可能。然而,技术的进步也伴随着挑战——任务完成率、落地成本、数据安全、伦理治理等问题亟需解决。
未来,智能体将加速与物联网、5G、区块链等新兴技术融合,推动多智能体协同与社会化智能的崛起。企业与个人应理性评估需求与成本,关注协议兼容性与投资回报率,积极参与开源生态,推动技术创新与社会责任并重。
智能体的终极愿景,是实现人机共生,让技术真正服务于人类福祉。只有在创新与治理的双轮驱动下,智能体才能成为我们可信赖的数字伙伴,共同开创更加美好的未来。
📢💻 【省心锐评】
智能体技术潜力巨大,但落地需理性。高成本与低成功率仍是痛点,企业应深耕高价值场景,避免盲目追风。

评论